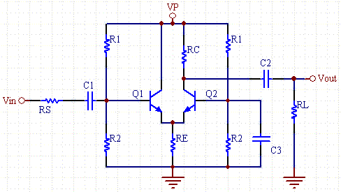
差动放大器计算器
VB= VP*R2/(R1+R2)
VE= VB-VBE
IE=VE/RE
Alpha= Beta/(Beta+1);
IC= Alpha*IE
VC= VP - IC*RC/2
IB=IC/Beta
gm = Ic/25mA
re= Alpha/gm
rπ= Beta/gm
A=Alpha* rπ*RC/(Rs+2*rπ)/re
fP1=1/(2*π*(Rs||2*rπ)*(CBE/2+CBC))
fP2=1/(2*π*RC*CBC)
fT= gm/(2π*(CBE+CBC))
The lower pole is dominate:
.
